Basic Tutorial
This tutorial is designed to show you the basics of LeoCAD. You will learn how to browse the pieces list, add pieces to a model, move and rotate pieces, create a model with multiple steps and change the camera position. Through these exercises, you will create a race car and driver.
Keep in mind that the user interface is different between Operating Systems, so if you're not running the MS Windows version of LeoCAD your screen may differ slightly from what's shown here.
Step 1: First, start the LeoCAD application. You should see a window that looks like this:
LeoCAD presents a standard graphical user interface: a titlebar, menus, and toolbars at the top; a status bar along the bottom; and a workspace with tool-windows in the center. The left-hand portion of the workspace area is where one or more views of your model are displayed. To the right is a tool window showing a list of available pieces, with a picture of the currently selected piece and a palette of available colors. There are additional tool windows available for other operations, but they won't be featured in this tutorial.
Step 2: Start the model by adding a blue 1x4 plate.
First, expand the Plate category in the pieces list (by default, this is displayed along the right edge of the workspace) by clicking on the [+] icon next to Plate. Then scroll down and select Plate 1 x 4. Then, click on the blue rectangle in the color palette, below the pieces list, to set the current color to blue. Notice that the image in the top right corner changes as you select pieces or change colors, to reflect your current choice.
Now add the brick to the drawing area: Click the Insert
tool. It's located on the drawing toolbar, which by default is docked near the
upper left of the LeoCAD application window. The mouse cursor will change to the
insert image
to
indicate Insert Mode. Move the mouse over the drawing/view area, and
click the left mouse button to add the new piece to the model. Alternatively,
you can press the Insert key to add a new piece, or you can drag it
from the pieces list and drop it in the drawing area.
TIP: You can use the grid to help you see better where each piece is located. You can do that by choosing Preferences under the View menu, then going to the Drawing Aids tab and checking the Base Grid box. Also note that the X/Y/Z location of the currently selected brick is shown on the lower right corner.
Step 3: Add a blue 2x4 plate
Select Plate 2 x 4 from the list of pieces to add it next to the
first piece. After you add a piece the mouse cursor changes to an icon that
looks like four arrows
,
that means that if you now keep the mouse button pressed and move the cursor the
objects that are currently selected will be moved.
If you look at both bricks, you’ll see that the new brick has a blue outline,
that means that it is selected and it will be modified when you drag the mouse.
While holding the left mouse button down move the mouse and position the new piece 2 "units" from the first piece as shown below.
TIP: To move pieces one axis at a time you can click on the axis arrows, or use the keyboard (default keys are the arrow keys, Page Up and Page Down).
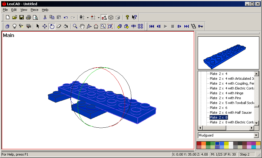
Step 3: Add a blue 2x8 plate in a new step
We want to make instructions in a way that people can see the order that we added pieces to the model so we need to split the building instructions in separate steps.
Since now we'll be adding pieces on top of existing pieces it's a good time
to add another step, so click on the right arrow icon
on the top right toolbar. If you look at the status bar at the bottom of the
screen, you’ll see that it now says "Step 2" on the right side.
Add a Plate 2 x 8 just above the first pieces. We are going to use
it to hold the first two bricks together so we will have to rotate it until it's
in the correct position. Select the "Rotate" icon from the toolbar
,
the cursor will change and then drag the mouse until the brick is rotated 90
degrees.
TIP: Just like moving, you can also rotate around one axis at a time by clicking on the circles that appear around the currently selected piece, or by using the keyboard (default keyboard shortcut is hold the SHIFT key down while pressing the arrow, Page Up or Page Down keys).
Now go to step 3 of the project and let's keep building our car. We need to add a steering wheel and mudguards next but if you're not familiar with naming convention of the Pieces Library it can take a while to find out which category a piece belongs to but luckly we can quickly search for pieces.
Type "Mudguard" in the search box and press Enter. LeoCAD will search all piece names for the text you typed and display the results in the category tree under "Search Results" at the bottom of the tree.
Select "Car Mudguard 2 x 4 without Studs" and add it to the model, then do the same for the steering wheel and you’ll have something like this:
Advance the instructions another step and add a "Slope Brick 45 2 x 2" above the mudguard and another to the front of the car.
Let’s also add another "Plate 1 x 4" to the car, LeoCAD remembers that you recently added one so you can quickly go back to it by clicking on the arrow to the right of the search box and selecting it from the list of recently added pieces.
Here’s the picture of the almost complete car:
There's one very important thing missing in our car: the wheels, but before we add them we need to add the wheel holders so let's do that on step 5. It's not going to be easy to see the bottom of the car from the current camera position so we should rotate the camera around the car but we don't want to change the camera position for the previous steps.
To make changes not apply to previous steps LeoCAD uses a concept called keyframing, that means that any changes made to a key frame won't affect previous steps, and changes done to steps before the key frame won't affect steps after it.
Turn keyframing mode on by clicking on the "Key" icon on the toolbar
, then select the "Rotate
Camera" icon
.
Now drag the mouse until you can see the bottom of the car from a good angle. If
the car is not centered on the screen, you can also use the "Pan"
and "Zoom"
tools to
adjust the camera.
Once you get a good camera position turn keyframing mode off by clicking on the "Key" icon again and then add two black "Plate 2 x 2 with Wheels Holder" to the car:
Now we can finally add the wheels to the car, so go to step 6 and change the camera position to an angle close to what we had on the first steps of the instructions, then add a gray "Wheel Centre" and a black "Tyre" to the first wheel holder.
Since the tires will always stay locked to the wheels, we can tell LeoCAD to
group them together. Switch to the selection tool
then hold the Control key
down and click on both and select both pieces, then press Control + G to
group them. Now when you select either piece you'll select both of them
automatically.
Change to the "Front" camera by going to the "View" menu then selecting it from the "Cameras" sub menu (the default keyboard shortcut is "F") and zoom in. If you take a closer look you'll notice that the wheel isn't correctly aligned to the car.
You can try moving the wheel but you're not going to get it to the right
place because it's snapping the movement to a distance that is too big for what
you need. Movement snap is a good way
to keep standard bricks aligned but it doesn't help when you're trying to align
smaller pieces, so now you should either turn it off by clicking on the "Grid
Magnet" icon
on the
toolbar or select a smaller snap value by using the keyboard (default keys are 1, 2,
..., 9, 0). When you select a different snap value the status bar changes
accordingly.
Now move the wheel so it aligns correctly with the car.
We still need 3 more sets of wheels but instead of adding one at a time we can save some time by copying the one we just added to the clipboard and pasting it back. It works like most other applications, use the toolbar buttons to copy and paste or the keyboard (default keys are Control + C for copy and Control + V for paste).
When you paste a copy it's placed right on top of the one you copied it from, so we need to move it to the other side of the car. Since the car is exactly four "bricks" wide, you can turn Movement Snap back on and set its value to 1 brick to easily position the new wheel on the other side of the car.
Once it's in position rotate it 180 degrees so it faces the right way, then make 2 more copies for the back wheels and the car will be complete:
We still need one last thing to finish the project, a driver! Advance another step and select "Minifig Wizard" from the "Piece" menu, you'll see a dialog where you can customize a minifig. Select the colors and accessories you want and click "OK" to add the driver.
The finished car should look something like this:
This finishes the tutorial, remember that this tutorial does not teach you how to use the advanced features of the LeoCAD, this is just an introduction to the basic features.
Don't forget to save the file in case you want to come back and play with it later or send it to a friend, you can also print the instructions or have LeoCAD create a web page with them for you. Just take a look at all the options you have on the menus, you can even create raytraced pictures and use them as your desktop wallpaper if you have POV-Ray installed!
Anhänge (23)
- Basic01.png (12.8 KB) - hinzugefügt von leocad.gerf.org vor 8 Jahren.
- Basic02.png (14.4 KB) - hinzugefügt von leocad.gerf.org vor 8 Jahren.
- Basic03.png (15.4 KB) - hinzugefügt von leocad.gerf.org vor 8 Jahren.
- Basic04.png (17.8 KB) - hinzugefügt von leocad.gerf.org vor 8 Jahren.
- Basic05.png (17.5 KB) - hinzugefügt von leocad.gerf.org vor 8 Jahren.
- Basic06.png (17.6 KB) - hinzugefügt von leocad.gerf.org vor 8 Jahren.
- Basic07.png (19.5 KB) - hinzugefügt von leocad.gerf.org vor 8 Jahren.
- Basic08.png (18.5 KB) - hinzugefügt von leocad.gerf.org vor 8 Jahren.
- Basic09.png (18.5 KB) - hinzugefügt von leocad.gerf.org vor 8 Jahren.
- Basic10.png (18.9 KB) - hinzugefügt von leocad.gerf.org vor 8 Jahren.
- Basic11.png (19.0 KB) - hinzugefügt von leocad.gerf.org vor 8 Jahren.
- arrow_icons.png (261 Byte) - hinzugefügt von philo@… vor 8 Jahren.
- brick_icon.png (244 Byte) - hinzugefügt von philo@… vor 8 Jahren.
- key.png (299 Byte) - hinzugefügt von philo@… vor 8 Jahren.
- next_step.png (258 Byte) - hinzugefügt von philo@… vor 8 Jahren.
- pan.png (291 Byte) - hinzugefügt von philo@… vor 8 Jahren.
- rotate_camera.png (269 Byte) - hinzugefügt von philo@… vor 8 Jahren.
- rotate_piece.png (281 Byte) - hinzugefügt von philo@… vor 8 Jahren.
- snap_grid.png (264 Byte) - hinzugefügt von philo@… vor 8 Jahren.
- zoom.png (289 Byte) - hinzugefügt von philo@… vor 8 Jahren.
- Basic08b.png (16.9 KB) - hinzugefügt von leocad.gerf.org vor 8 Jahren.
- recent_pieces.png (3.9 KB) - hinzugefügt von leocad.gerf.org vor 8 Jahren.
- select.png (239 Byte) - hinzugefügt von Philo vor 8 Jahren.
Alle Anhänge herunterladen als: .zip